Hallo,
bekomme in meinem Energie Board immer falsche Kosten angezeigt. 
Habe aber auch noch keinen Stromzähler den ich auslesen könnte, sondern habe meine Schalt und Messsteckdose von HomeMatic via RaspberryMatic eingebunden.
Habe mir einen Helfer mit dem Aktuellen Strompreis erstellt.
Diesen sodann in meinem Netzbezug eingebunden.
Warum liefert mir dies falsche Ergebnisse ?
14,86 kWh * 0,3247 € = 4,83 €
und nicht 3,14 €
Was mache ich falsch ?
Danke schon einmal für Eure Hilfe !
LG
BigDaddy
Schau mal auf das Diagramm deines Strompreis Helfer
Du hast den Wert geändert
Morgen sollte es eigentlich passen
Leider stimmen die Werte immer noch nicht ! 
Was läuft hier falsch ? 
Deine Einzelwerte aus dem Energie-Board haben andere Umrechner 
Waschmaschine = 0,2491
LowBoard = 0,2262
Hm
Trage doch mal bitte deinen Wert als „festen Wert“ ein zum Testen
Und suche mal bitte unter Einstellung/Geräte/Entitäten nach „stromprei“?
Gibt es da mehrere (durch testen)
Hallo,
sorry das ich mich erst so spät melde !
Habe mir ein paar Gedanken gemacht.
Vorweg, es gibt nur diese eine Entität auf Strompreis.
Egal ob fester Wert eingestellt, oder die Entität eingetragen ist.
Die Kosten sind immer komplett falsch !
Nun ist es so, das mir der Energiezähler ja einen Wert in Wh liefert.
In dem Energie-Bord kann ich ja auf kWh stellen und dieser sollte doch automatisch in kWh umrechen… Oder liegt hier schon der Fehler ?
Bei manchen Videos sehe ich, das diese den Wert über ein Template erst von Wh auf kWh umrechnen.
Muss ich das denn auch erst machen ?
Dann müsste ich aber im Energie-Board auf eine andere Entität verweisen,
nämlich auf die mit dem umgerechneten kWh-Wert. 
Hmm.. In RaspberryMatic, habe ich den gleichen Strompreis hinterlegt und dort wird mir auch der korrekte Preis angezeigt.
Würde ja auf diese Entität verweisen, nur das Energie-Board hat diese deaktiviert…
Nun, morgen bekomme ich den bitShake Smart Meter Reader, damit ich meinen Stromzähler einbinden kann !
Dann kann ich die Messsteckdosen als zusäztliche Geräte einbinden.
Entweder wird es dann besser… oder es wird noch schlimmer !
Denn Schlimmer geht immer… 
LG
BigDaddy
Das Energie-Board rechnet automatisch Entitäten mit Wh auf kWh um
Nun, dann war mein Gedanke dahingehend ja Richtig !
Habe echt keinen Plan warum und wie diese falschen Ergebnisse zustande kommen.
Nun denn.. werde morgen oder übermorgen erst einmal den Stromzähler einbinden und schauen, wie dort die Kostenberechnung ist.
Dann schau ich weiter, wenn nötig werde ich mich dann noch mal melden.
Wovon ich mal ausgehe ! 
Danke Dir bis hierher für Deine Hilfe !
LG
BigDaddy
Was mir gerade noch aufgefallen ist…
Die Werte von Heute, Gestern und Diese Woche, werden richtig berechnet !
Gehe ich auf Diesen Monat, Dieses Quartal oder Dieses Jahr, sind die Werte alle falsch !
Schon sehr seltsam…
Die „alten“ Daten werden im Nachhinein nicht neu berechnet
Das Problem hat sich leider immer noch nicht erledigt !
Hab verschiedene Dinge versucht, ein Video auf Youtube angeschaut wo es aum sogenannte Ausreißer ging. Sogar ChatGPT konnte mir nicht wirklich weiterhelfen !
Wenn Ihr das Foto anseht, stellt Ihr fest, das der Bitshake mir den korekten Gesamtverbrauch(Zählerstand) liefert !
Im Energieboard wird mir aber unter „Bitshake Verbrauch“ ein komplett falscher Wert angezeigt !
Was mache ich falsch ? Wo oder wie finde ich den Fehler ? Wie kann ich sowas verhindern ?
Bin komplett Ratlos !
Kann mir Irgendwer helfen ?
Danke im voraus !
LG und schönen 1. Advent
Wie ist dein Sensor konfiguriert?
Speziell die state_class
customize.yaml:
sensor.bitshake_smartmeterreader_lepus_power:
device_class: power
unit_of_measurement: 'W'
sensor.bitshake_smartmeterreader_lepus_e_in:
device_class: energy
unit_of_measurement: 'kWh'
state_class: total_increasing
sensor.bitshake_smartmeterreader_lepus_e_out:
device_class: energy
unit_of_measurement: 'kWh'
state_class: total_increasing
Welchen Wert hast du beim Preis hinterlegt?
Festen Wert oder ein Sensor
So ist es bei mir.
Als Preis habe ich dieses.
Danke das Du mir hilfst !
was soll ich sagen, bei mir sieht es genauso aus
im Energie Board ist es dann so hinterlegt
und er rechnet (schon immer) richtig
So sieht es bei mir aus…
Selbst der Preis ist falsch berechnet.
Du verbrauchst Doch nicht

am Tag ??
nachträglich wird der Sensor nicht berechnet, also nur ab dem Tag an dem du den Preis hinterlegt hast (auch bei Änderungen)
außerhalb vom Energie Board kannst du natürlich einen Helfer Template Sensor anlegen
(und den natürlich noch klastern nach Tag/Woche/Monat/Jahr usw)
Naja eben !
Wenn Du in den Post am 1. Advent schaust…
Da siehst Du bei „Bitshake Verbrauch“ rund 53 Tausend. Klicke ich auf diesen zeigt er mir den korrekten Zählerstand an !
Aber warum ist das so ?
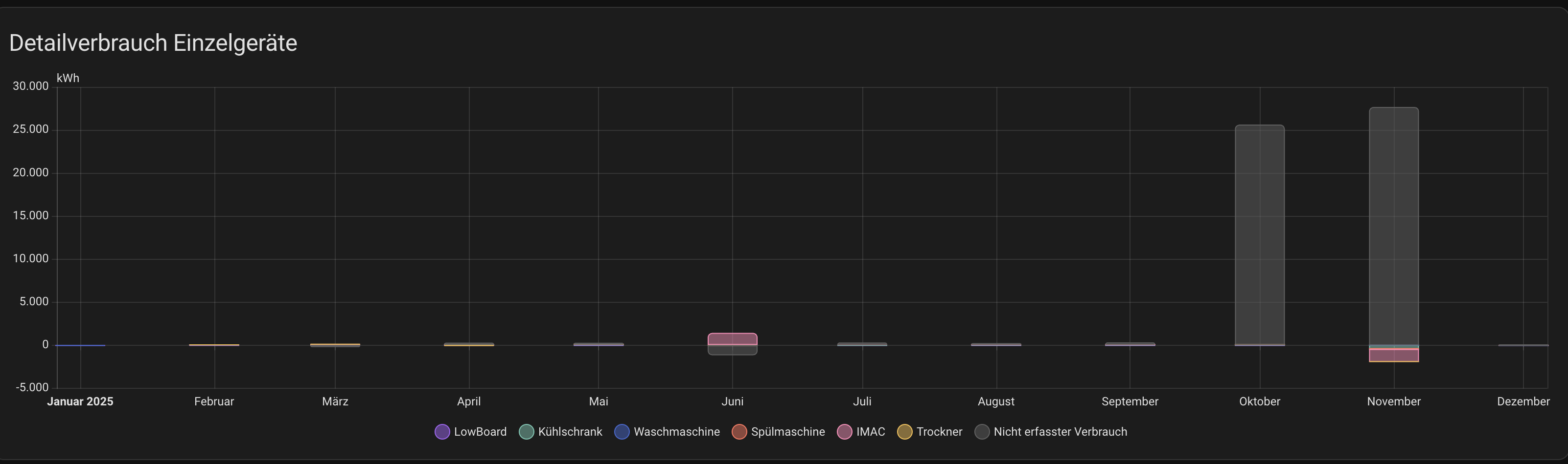
Man erkennt ja auch bei Oktober und November einen extremen Anstieg.
Hier mal noch ein Foto „Detailverbrauch Einzelgeräte“, dort sieht man bei Okt. - Nov., „Nicht erfasster Verbrauch“ von jeweils um die 25 Tausend kWh.
Woher kommt das aber ?
Ja sogar Minus Verbräuche einzelner Geräte werden mir angezeigt…
Ich bin absolut Ratlos ! Habe mir schon überlegt, ob ich nicht komplett alles neu machen soll !
Nur woher soll ich wissen, ob es dann richtig läuft ?
Problem könnte ein reboot des Lesekopfes sein (natürlich auch stromlos machen)
Weil er im ersten Moment dann eine 0 als Wert übermittelt und dann etwas später den richtigen Wert. Das interpretiert HA dann als so einen großen Verbrauch
Schau dir doch mal genau solche Spikes an, ist doch mit Sicherheit der Gesamtwert + x
Lösung findest du hier im Forum in einem Wiki von mir
Dort wird erklärt wie solch ein Wert ignoriert wird
Ich suche ihn mal raus
Vielen lieben Dank für Dein bemühen !
Hmm… für mich wäre ja dann sicherlich dies von Interesse ! Oder ?
#V3
#
#template: auskommentiert da ausgelagert
- sensor:
- name: Sharky775v3 WAERME w_total stabil
state_class: total_increasing
device_class: energy
unit_of_measurement: 'kWh'
state: >
{{ states('sensor.sharky775v3_waerme_w_total') }}
availability: >
{{ has_value('sensor.sharky775v3_waerme_w_total') and
states('sensor.sharky775v3_waerme_w_total')|float(0) > 67200 }}
unique_id: sharky775v3_waerme_w_total_stabil_0000000000
#This will replace values under 67200 kWh with unknown, which the utility meter will ignore
#
Bei mir müsste ich es dann so machen ?
#V3
#
#template: auskommentiert da ausgelagert
- sensor:
- name: sensor.bitshake_smartmeterreader_mt176_e_in stabil
state_class: total_increasing
device_class: energy
unit_of_measurement: 'kWh'
state: >
{{ states('sensor.bitshake_smartmeterreader_mt176_e_in') }}
availability: >
{{ has_value('sensor.bitshake_smartmeterreader_mt176_e_in') and
states('sensor.bitshake_smartmeterreader_mt176_e_in')|float(0) > 13.026 }}
unique_id: sensor.bitshake_smartmeterreader_mt176_e_in_stabil_0000000000
#This will replace values under 13.026 kWh with unknown, which the utility meter will ignore
#
Diesen Sensor "sensor.bitshake_smartmeterreader_mt176_e_in stabil" müsste ich anlegen und den YAML Code dort unter Zustands-Attribute. eintragen.
Ist das so richtig gedacht von mir ?
Gehört bei dem Sensor zwischen "in" und "stabil" nicht auch ein Unterstrich ?
Muss ich den neu erstellten Sensor dann im Energie-Board angeben (stabil) ? Oder bleibt dort der schon vorhandene stehen ? Ich denke es bleibt alles so wie es ist. Muss halt nur den neuen Sensor erstellen... 🤷🏻♂️
LG